Mit MegaCAD 2020 profitieren Sie von 35 Jahren Erfahrung im CAD-Bereich. Als eines der ältesten Softwarehäuser Deutschlands sind wir absolute Profis in der Konstruktion.
MegaCAD wird stetig weiterentwickelt, wobei uns seit jeher der Kontakt zu unseren Kunden sehr wichtig ist. Von Ihnen bekommen wir immer wieder Rückmeldung und sammeln so nützliche Informationen über die Dinge die wirklich wichtig sind.
Unser Motto „einfach machen“ stand selbstverständlich auch für die MegaCAD Version 2020 im Fokus. Unsere Entwickler haben auch in diesem Jahr wieder einmal einige Verbesserungen und Neuerungen für Sie aus dem Köcher gezogen. Wir haben die Performance weiter optimiert, die Darstellung verbessert, Wege verkürzt und einige Neuerungen eingeführt.
Neuer Elementtyp
Mit dem neue Elementtyp „Symbollinien“ können z.B. Wärmedämmungen und Abdichtungen aber auch Böschungsgrenzen, Stromleitungen, etc. ganz bequem und Zeitsparend erstellt werden.
Dafür können Sie jetzt ganz einfach Symbollinien wie Polylinien nutzen.
Schraffuren ausrichten
Wie schon von den 2D Text-Schraffuren bekannt, kann die Option „Ausrichten“ nun auch nach der Kontur-Auswahl durchgeführt und nachträglich beim Editieren ausgeführt werden.
So kann man z.B. den Verlauf der Schraffur direkt durch die linke untere Ecke setzen.
- beim Verschieben/Kopieren und Drehen
- beim Trimmen 3D und beim abgeknickten Schnitt
- beim Einfügen von Baugruppen
- beim Einfügen über das Clipboard
Zusätzlich haben wir die Einstellungen für das Zeichnen in OpenGL beim Verschieben und Einfügen erweitert.
Assoziative Bemaßung
MegaCAD 2020 stellt Ihnen noch mehr Bemaßungstypen für Ihre tägliche Arbeit zur Verfügung.
Nicht Assoziative Maße werden jetzt farbig hervorgehoben. Das erleichtert vor allem die Arbeit mit großen Bauteilen und vereinfacht das Erkennen von Änderungen. Auch kleine Änderungen sind so zukünftig schnell zu erfassen und Sie behalten stets alle Maße im Überblick.
Leichterer Umgang mit großen Baugruppen
Im Feature Tree haben wir die Darstellung verändert und die Vorschau von großen Baugruppen deutlich beschleunigt.
Zudem wird der Feature Tree nicht mehr automatisch reduziert, was das Arbeiten auf mehreren Ebenen gleichzeitig deutlich erleichtert.
Baugruppen einfügen
Um die Arbeit mit Baugruppen zu vereinfachen haben wie den Tabulator durch ein Menü ersetzt. Die Texte sind jetzt horizontal ausgerichtet.
Baugruppen erzeugen
Beim Erzeugen einer Baugruppe können nun direkt Stücklisteninformationen zugewiesen werden.
Zusammengeführte Stücklisten
Wir haben unsere gewohnte Stückliste mit der Stückliste aus MegaCAD Metall zusammengeführt.
So konnten wir die Vorteile beider Listen miteinander Kombinieren und jedem Benutzer zur Verfügung stellen. Zudem werden jetzt auch Gehrungswinkel und Schnittbilder von Stahlprofilen mit ausgegeben. Beim Erzeugen von Baugruppen können Stücklisteninformationen auch direkt zugewiesen werden.
Stücklistenausgabe nach Excel
In MegaCAD 2020 werden bei der Stücklistenausgabe an Microsoft Excel nun auch Bilder und Grafiken übergeben. Sie können Ihre Stückliste jetzt auch für Excel ausgeben, ohne die Microsoft Applikation auf Ihrem Rechner installiert zu haben. Ihre Daten werden dann einfach mit dem .xlsx Format gespeichert.
Vordefinierte Fehlermeldung
Applikationen, wie beispielsweise Metall 3D, die Stücklisteninformationen erstellen, haben jetzt über ein vordefiniertes Schlüsselwort die Möglichkeit Fehler bei der Erzeugung der Daten in die Stücklistendaten zu schreiben. Ist dieser aktiv und gefüllt wird der Eintrag im Stücklistendialog rot hinterlegt. Der Vordefinierte Eintrag (unter DB_ERROR) wird dem Benutzer über den Tooltip (Pop-up-Fenster, welches sich am Mauszeiger öffnet) angezeigt.
Übertragen von Benutzerrechten
Die Benutzerverwaltung erlaubt den Usern jetzt, die Rechte der Einzelnen Benutzer auf einen beliebigen anderen Nutzer zu übertragen. Anwender müssen sich nicht mehr unter dem Namen des fehlenden Benutzers anmelden. Sie bekommen die passenden Rechte direkt übertragen.
Mehr Komfort
Das Verteilte Arbeiten mit MegaCAD ist jetzt noch komfortabler geworden. 2D Arbeitsblätter, die für eine Multi-User-Datei erstellt wurden und nur einem Benutzer zugeordnet wurden, können jetzt auch allen weiteren beteiligten Nutzern zugänglich gemacht werden.
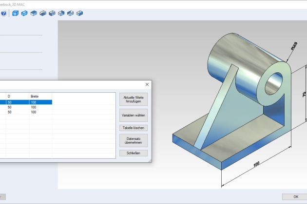
Komfortables Ändern von zuvor in einer Baugruppe angelegte Variablen.
Im Variablendialog können nun mehrere Datensätze in einer Tabelle abgelegt werden. In der Toolbar befindet sich zu diesem Zweck eine Schaltfläche “Tabelle”. Die aktuellen Daten können dort abgelegt werden und/oder ein bereits vorhandener Datensatz kann übernommen werden. In einem Unterdialog können die Variablen für die Datensätze ausgewählt werden. Die Werte für nicht aktive Variablen werden nicht verändert.
Der Aufruf des Bauteildialogs ist aus dem Variablendialog heraus möglich. Dazu dient eine entsprechende Schaltfläche in der Toolbar.
In der Toolbar des Bauteildialogs sind Schaltflächen für die Standardprojektionen vorhanden.
Auch zu diesem Zweck wird eine Schaltfläche im Tabellendialog angeboten. Beim Klicken auf ein Maß in der Vorschau wird, falls eine passende Variable existiert, das entsprechende Eingabefeld aktiviert und infolgedessen das Maß selektiert dargestellt. Die Bauteiltabelle kann natürlich auch wieder gelöscht werden.
Geländer Generator
Wir haben eine Automatik entwickelt, die das Verschieben von Pfosten deutlich erleichtert.
Wird ein Pfosten in MegaCAD Metall 3D oder Maschinenbau verschoben, passen sich alle Füllungen wie Rahmen und Staketen automatisch an.
Pfosten, die in MegaCAD verschoben werden, bewirken, dass sich alle Füllungen wie Rahmen und Staketen automatisch anpassen. Sie können die Abmessungen direkt am fertigen Modell ändern, ohne dass es erforderlich ist die bereits integrierten Füllungen und Rahmen manuell anzupassen. Dieses geschieht voll automatisch.
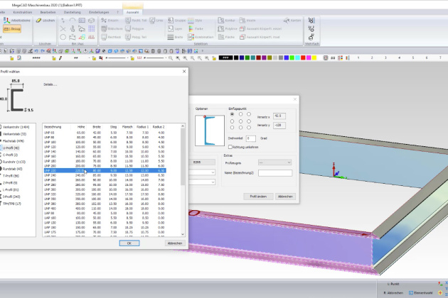
Neuer Profilgenerator
Mit dem Profilgenerator kann jetzt auch die Länge von Profilen editiert werden – entweder, indem man am Maßpfeil zieht und einen Punkt fängt oder aber indem man auf die Maßzahl klickt und hier direkt einen neuen Wert eingibt.
Die freien Bearbeitungsmöglichkeiten bleiben dabei erhalten. Ebenso die Möglichkeit die Länge für die Stückliste zu aktualisieren.
Diese Profile werden dem Benutzer in MegaCAD 2020 Metall 3D und MegaCAD Maschinenbau auch bei Prismen und Sweep-Profilen als Option in der Statuszeile angeboten.
Falten
Die Zuweisung der Dicke und der Biegeradien erfolgt nun in einer Schleife. So kann nacheinander mehreren Objekten Blecheigenschaften zugewiesen werden.
MegaCAD interpoliert jetzt automatisch, wenn man für einen 90° Winkel einen Ausgleichswert verwendet, der z.B. durch eine Probekantung ermittelt wurde und nicht der DIN entspricht. Auch die Ausgleichswerte für Winkel ungleich 90° werden jetzt im selben Verhältnis angepasst.
Entfalten
Auch das Entfalten erfolgt nun in einer Schleife. Auch hier können jetzt mehrere Objekte nacheinander entfaltet werden.
- ACIS 2020 1.0
- AutoCAD 2020
- Autodesk Inventor 2020
- SolidWorks 2020
- CATIA 5/6 2020
- NX 1872
- Solid Edge 2020
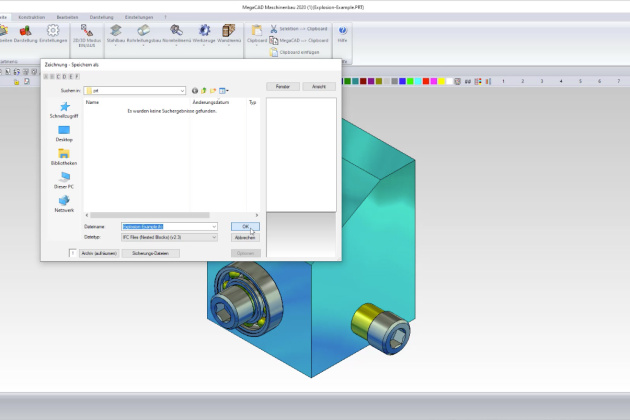
IFC (Industry Foundation Classes)
MegaCAD 3D, MegaCAD Maschinenbau, MegaCAD Blech und MegaCAD Profi plus enthalten in der Version 2020 das immer relevanter werdende Dateiformat IFC für Im- und Export (Stichwort BIM).
Verschiedene Versionsstände in einem Modell
Wir haben unseren optionalen Leistungsumfang um die Verwendung von Bauteilen mit verschiedenen Versionsständen in einem Modell erweitert.